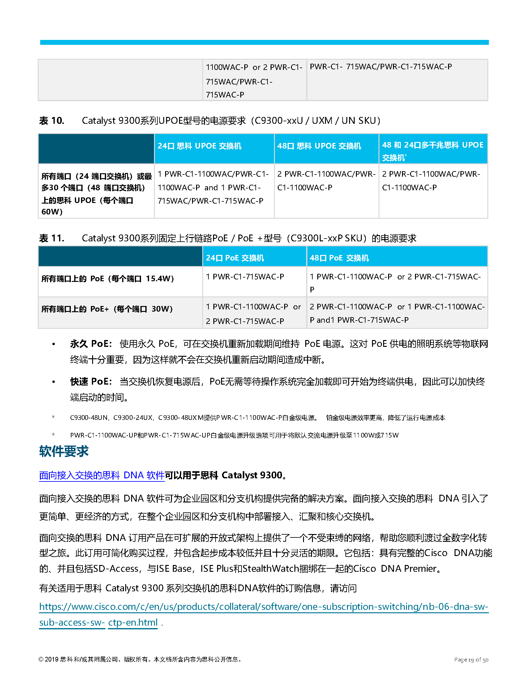
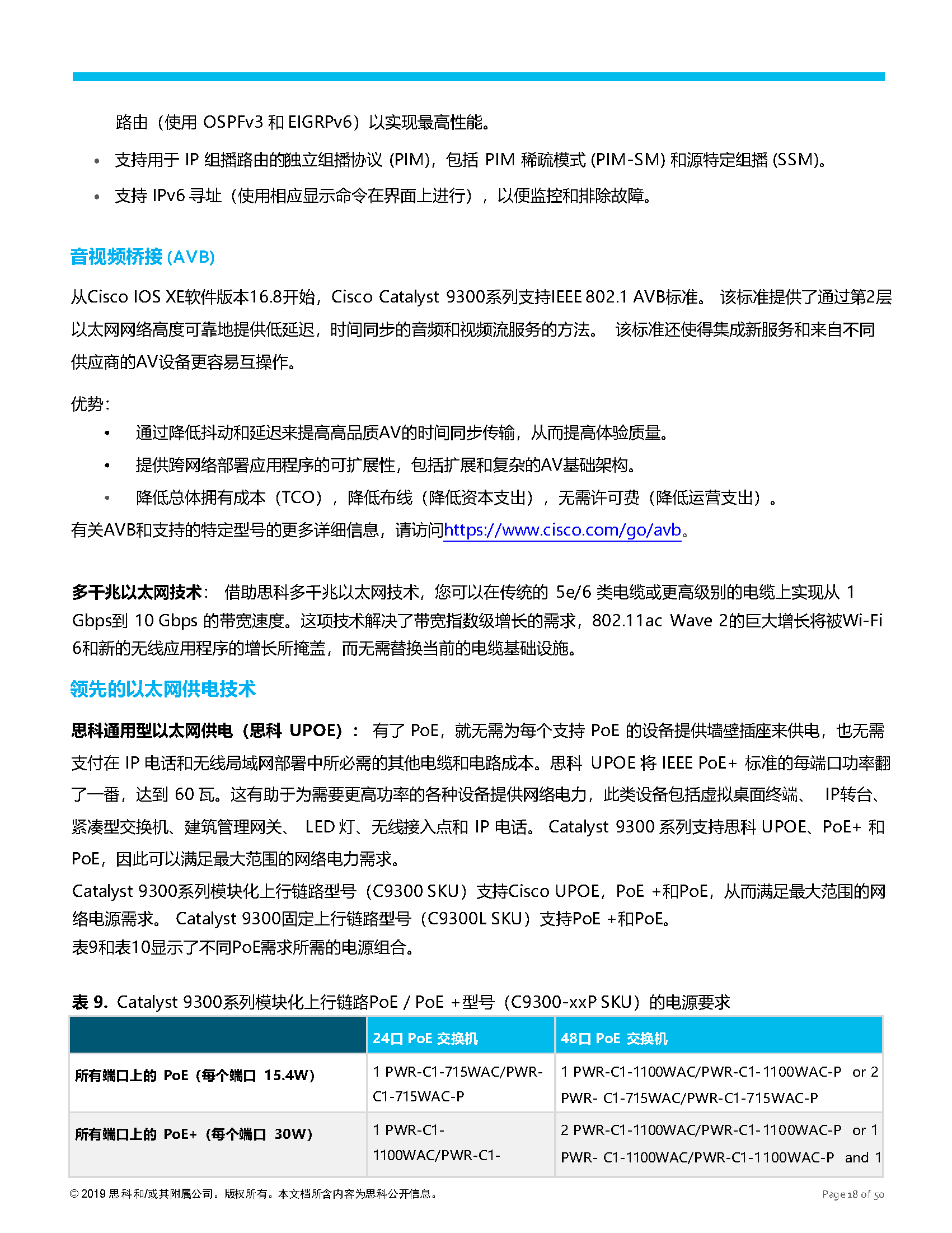
17310596152(段经理)/15600993933(张经理)
在线客服
关闭
联系信息
公司名称:北京鑫悦硕网络科技有限公司
联系人:段经理
电话:17310596152
手机:17310596152(段经理)/15600993933(张经理)
邮箱:597210003@qq.com
地址:北京市昌平区珠江摩尔国际大厦7号楼二单元301
你好,欢迎光临北京鑫悦硕网络科技有限公司官方网站 !
收藏本站
|
立即咨询
首页
HOME
公司简介
COMPANY
企业文化
CULTURE
产品中心
PRODUCTS
合作伙伴
PARTNERS
联系我们
CONTACT
思科(CISCO)
|
华为
|
华三
|
JUNIPER
|
联想服务器(IBM)
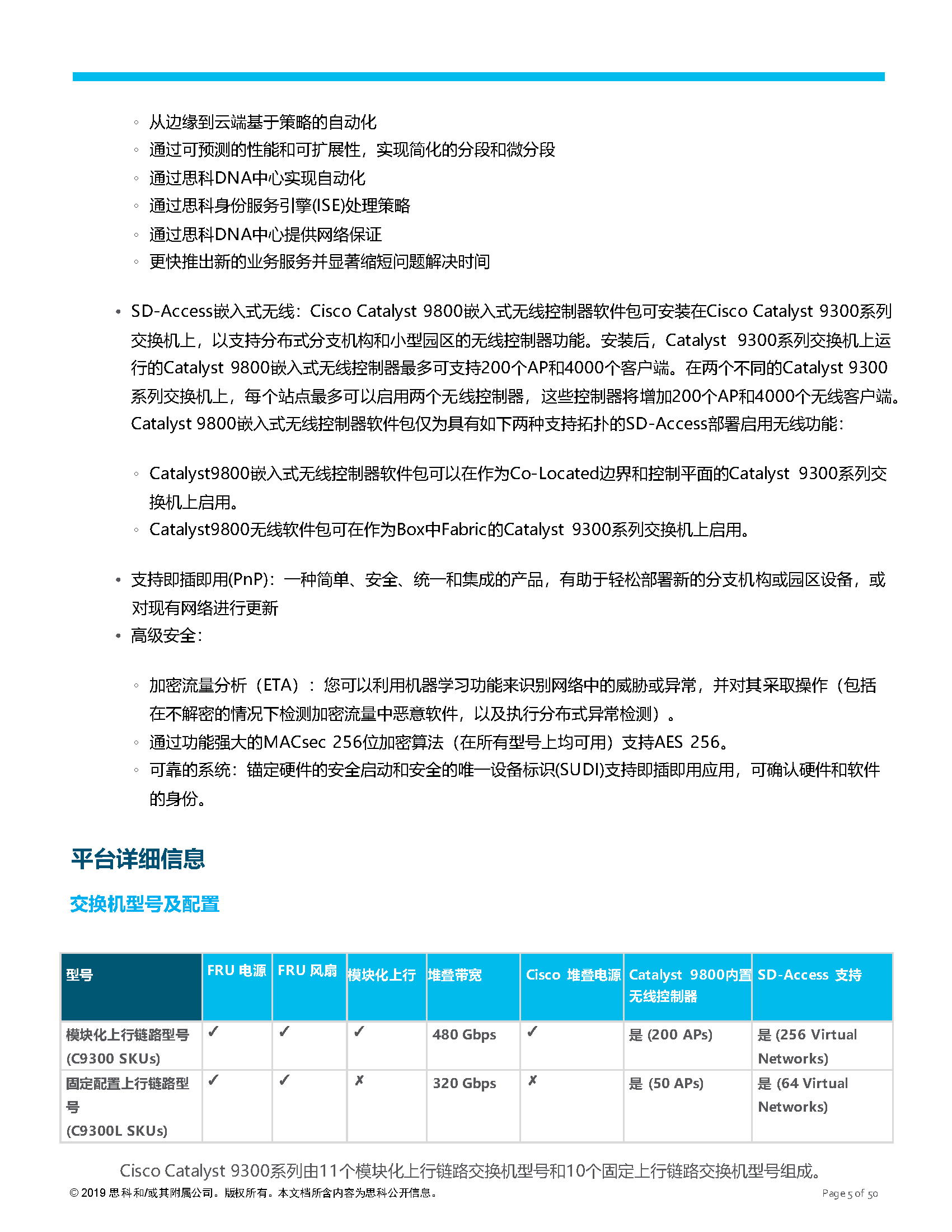
当前位置:首页>产品中心>产品详情
产品型号:C9300L-48T-4G-E
返回上一页
产品描述
产品参数
北京鑫悦硕网络科技有限公司版权所有 | 京ICP备19010183号-1
BEIJING XINYUESHUO NETWORK TECHNOLOGY CO., LTD. ALL RIGHTS RESERVED
地址:北京市昌平区珠江摩尔国际大厦7号楼二单元301
邮箱:597210003@qq.com
微信公众平台
客服电话
17310596152
上午8:00-下午:20:00
首页
|
公司简介
|
企业文化
|
产品中心
|
合作伙伴
|
联系我们